С появлением вакуумируемых форм из сухого кварцевого песка началось развитие технологии формовки без связующего. Первый патент (ФРГ) на литье по газифицированным моделям (ЛГМ) в вакуумироемую форму выдан Е. Кржижановскому в 1968 г., а с 1971 г. началось освоение в Японии и далее по всему миру литья методом вакуумно-пленочной формовки (ВПФ). В обоих случаях формовка со склеиванием частиц формовочной смеси путем создания мостов между зернами песка, когда прочность связывания зависит от сил когезии и адгезии, уступила место уплотняющего ком песка перепаду атмосферного и пониженного внутриформенного давления воздуха в порах этого песка. Этот перепад вместо химической связи резко увеличил силы трения частиц песка и создал упругие сжимающие напряжения, удерживающие песок формы в неподвижном состоянии при действии какой-либо технологической нагрузки, включая давление залитого металла.

С одной стороны,
исключение связующего из формы на порядок и более уменьшило выбросы вредных газов в атмосферу цеха и значительно повысило культуру производства, способствовало ресурсосбережению за счет многократного рециклинга песка без экологически вредных отходов (формы со связующим дают до 80% загрязнений литейного производства), повысило точность отливок за счет исключения прилипания к моделям смеси (снижены или устранены уклоны и припуски на моделях) и уплотнения ее без значительных силовых нагрузок. Но с другой стороны, вакуумирование потребовало от литейщиков понимания сущности баланса давлений на поверхности полости формы и способов ее поддерживания в статичном состоянии, что часто связано с регулированием газопроницаемости поверхностных слоев формы, а также степенью и способом вакуумирования, особенно важных в момент заливки и затвердевания отливки.Слабое внедрение вакуумируемых форм в отечественное производство (и стран СНГ) объясняется низкой осведомленностью литейщиков о достаточно несложных принципах регулирования газового давления на границе металл-вакуумируемая форма, весьма простом, преимущественно отечественном, оборудовании для обеспечения форм вакуумом, однако смонтированном в части трубороводной разводки в комплекте с системой очистки газового потока по законам газодинамики и гидравлики. Опасение непроверенных собственным опытом технических принципов и неуверенность в сфере пока нетрадиционных для отечественного литейщика знаний дает предпочтение знакомой формовке со связующим при выборе технологических процессов для своего цеха, тем более, при обильной рекламе и др. стимулировании импортеров оборудования для ХТС. Расширение применения ХТС сопровождается усугублением неблагоприятной экологии литейного цеха, что привело к тенденции вытеснения литейного производства из Западной в Восточную Европу, если его не переводят на качественно новый в первую очередь экологический уровень.
Применению вакума в форме при ЛГМ предшествовало то, что газы от деструкции пенополистироловой (ППС) модели отводились через перфорации опок и проколы в песчаном наполнителе в атмосферу цеха, что по сегодняшним меркам просто недопустимо. Дальнейшие исследования физико-химии процесса ЛГМ и применение вакуума дали новые положительные результаты для получения качественных отливок и повышения экологии производства. Проведенные специалистами ФТИМС НАНУ научно-исследовательские и опытно-конструкторские работы, большая часть которых была осуществлена под рук. проф. Шинского О. И., определили параметры необходимого вакуума в опоках, что привело к созданию ряда новых разновидностей этого способа литья и соответствующего технологического оборудования, обеспечивающего целостность литейной формы при заливке, стабильного получения точных и качественных отливок.
Рассмотрим принципы вакуумирования форм и основы методики расчета параметров соответствующего оборудования на примере ЛГМ. Во многом это оборудование подобно используемому на участках ВПФ. Степень разрежения (вакуума) в литейной опоке (контейнере) зависит от вида заливаемого металла и обычно колеблется от 460 до 200 мм рт. ст. (0,6 - 0,25 атм.). Одним из главных факторов, определяющих объем газов деструкции при одной и той же марке ППС модели является температура заливаемого металла, от 650 °С для алюминиевых сплавов до 1800 °С для жаростойких железоуглеродистых.
Изучение физико-химических процессов взаимодействия жидкой фазы и паров ППС модели с затвердевающим и жидким металлом отливки в песчаной форме привело к выяснению требований к формовочным материалам – их плотности, газопроницаемости и теплофизическим свойствам. Адсорбентом продуктов разложения твердого ППС при ЛГМ потенциально является как металл отливки, так и формовочный материал. Одной из главных результатов применения вакуума при ЛГМ явилось во многих случаях практически полное исключение жидкого металла из числа таких адсорбентов при заливке и сопутствующих ей физико-химических процессах, а также достижение устойчивого механизма получения прочной песчаной формы.
При этом были исследованы смачиваемость различных формовочных материалов продуктами деструкции ППС (адгезионные процессы), прямые и обратные химические реакции между материалом и формой, диффузионные и тепловые процессы переноса, зависимость прочности формы и скорости откачки газов от гранулометрического состава формовочных материалов, их теплостойкость. Наиболее экономически приемлемыми и технически пригодными оказались кварцевые пески с размерами зерна в пределах 0,2-0,3 мм с содержанием пылевидных частиц размерами менее 0,05 мм не более 6-8 %, плотностью в пределах 1,45-1,65 г/см3 и влажности не выше 0,5-0,6 %. Поскольку основным стабилизирующим прочность формы фактором является вакуум, уплотняющий ее перепадом газового давления вне и внутри песка формы, то надежность работы и грамотная эксплуатация всей вакуумной системы является определяющим в процессе формовки и заливки.
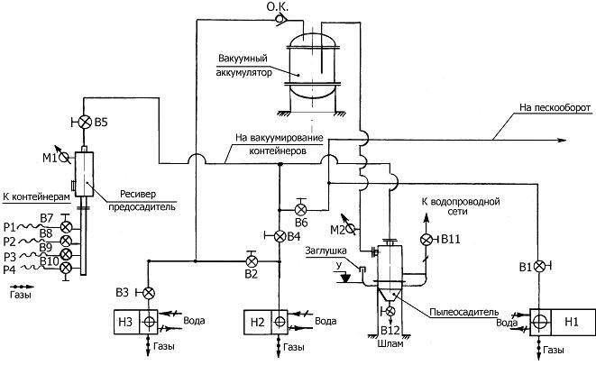
При расчете вакуумной системы участка (цеха) ЛГМ прежде всего исходят из ее функционального назначения, будет ли она использоваться для формовки и заливки, пневмотранспортирования формовочного материала (песка), обеспечения работы модельных полуавтоматов, т.е. раздельной для всех технологических площадок или общей. Это обычно зависит от годовой производительности участка ЛГМ и организации производственного процесса. Порядок и правила расчета пневмотранспорта всасывающего типа (вакуум-транспортная система) приведены в учебниках и справочниках [1], а предварительные и приближенные расчеты вакуумных систем формовочно-заливочного участка (ФЗУ) ЛГМ можно вести по данным, приведенным в [2-4].
Некоторая сложность расчетов вызвана отсутствием единых справочных численных характеристик протекающих физико-химических, термо- и газогидродинамических процессов, необходимых для определения скорости деструкции ППС модели, образуемого объема газов с учетом газового взаимодействия этих продуктов деструкции с формовочным материалом, подвергаемом вакуумированию. Многофакторность принимаемых во внимание изменяемых параметров, усложняющих процесс расчетов, демонстрируется следующим примером. Если пористость уплотненного формовочного кварцевого песка составляет 35-38% [4], то не ясно, как будет изменяться площадь межзеренного сечения (как газового канала) при конденсации паров газа на поверхности песчинок. Модели из одной марки ППС при литье сплавов с разными температурами газифицируется по-разному, создавая различные давление и объем газов деструкции за единицу времени.
Кроме этого,
происходит уменьшение пор за счет термического расширения зерен песка, что также изменяет общую площадь проходного сечения формовочного материала. Одновременно, по мере перемещения газов в толще песка, происходит его охлаждение, вызывающее соответствующее уменьшение объема газов, исходящих преимущественно из зазора между зеркалом заливаемого жидкого металла и твердой частью ППС модели при ее термодеструкции. По законам гидродинамики при обтекании тела скорость текущей жидкости или газа на поверхности тела равна нулю. В межзеренном пространстве с порами, составляющими микрометры, сопротивление течению газа также зависит от шероховатости и угловатости зерен, их фракционного состава. Шероховатость газовых каналов при ЛГМ - величина не постоянная, т.к. вокруг песчинок образуется "рубашка" из сконденсированных продуктов испарения ППС. Кроме этого, за счет вакуума жидкая составляющая деструкции ППС проникает до 60 мм вглубь песка формы, также уменьшая площадь прохода газов. При многократном обороте песка песчинки покрываются углеводородными и сажистыми пленками, очистку от которых выполняют в разработанных во ФТИМС установках терморегенерации песка. Вышеприведенные аргументы учитывают при закладывании запаса производительности вакуумных насосов в откачивающих системах формовочно-заливочных участков ЛГМ.
Другой особенностью работы вакуумных систем при ЛГМ и ВПФ является наличие частиц формовочного материала – песка в отсасываемых газах, количество их может составлять 0,1-3 % от объема, что зависит от конструкции опок. Попадая в насос, частицы песка быстро изнашивают его внутренние части. Применение циклонов различных типов не решает полностью эту проблему, т.к. теоретически степень их очистки составляет не более 97 % от их пропускной способности. Производственная практика специалистов ФТИМС при эксплуатации вакуумных систем ФЗУ показала необходимость разработки жидкостных песко- и пылеотделителей. Их использование на ряде предприятий показало высокую эффективность очистки газов, что привело к увеличению срока службы насосов. Основным критерием выбора вакуумного насоса является требуемая производительность и величина вакуума на выходе из литейной формы или одновременно вакуумируемых форм.
Если производство проектируется для получения отливок из алюминиевых сплавов, то степень разрежения, создаваемого насосом в опоке-контейнере, должна быть около 400-460 мм рт. ст., для отливок из черных металлов - 150-200 мм рт.ст. Проведенные исследования показали, что температура газов деструкции в зазоре между зеркалом металла и моделью может достичь до 1/2 температуры заливаемого металла, и, далее перемещаясь на выходе из контейнера, может иметь от 1/5 до 1/4 температуры металла. Объем и температура отсасываемых газов с учетом перечисленных физико-химических процессов; объема, качества и физико-механических свойств формовочного материала; массы, объема и вида металла отливки; расположения модели в контейнере; температуры окружающей среды; марки применяемого ППС – колеблятся в широких пределах.
Для расчета объема отсасываемых газов необходимо исходить из законов сохранения массы и энергии, термо- и гидрогазовой динамики, тепло-массопереноса. Взаимосвязь объема газа V, давления Р и температуры Т выражается формулой [2]: Р · V = nmRТ,
где nm - число молей в объеме V при температуре Т и давлении Р; R = k · N, где k - коэф.- постоянная Больцмана, N - число молекул в 1 грамм-молекуле. Исходя из этого, можно использовать формулу: